永利集团

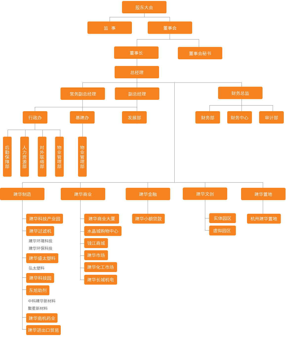
组织结构


               

联系电话:0571-28822222 传真:0571-28822222 地点:杭州沈半路2号永利集团大楼

版权所有:永利集团浙ICP备05006954号-1执法声明

浙公网安备 33010502001698号

网站地图